通知公告
- 寿光市中医医院南门口指示牌维修更新项目询价公告
- 关节镜器械采购项目成交公告
- 污水在线检测比对项目成交公告
- 污水在线检测比对项目询价公告
- 胸腔镜器械采购项目成交公告
- 手术器械装载篮筐采购项目成交公告
- 眼科雾化器采购项目成交公告
- 寿光市中医医院关节镜器械采购项目询价公告
- 胸腔镜器械采购项目询价公告
- 手术器械装载篮筐采购项目询价公告
- 眼科雾化器采购项目询价公告
- 制剂室特种设备检测项目成交公告
- 供应室蒸汽灭菌器管道改造项目成交公告
- 检验科及输血科设备资产评估项目四次询价公告
- 检验科及输血科设备资产评估项目废标公告
- 制剂室特种设备检测项目三次询价公告
- 制剂室特种设备检测项目废标公告
- 检验科及输血科设备资产评估项目三次询价公告
- 检验科及输血科设备资产评估项目废标公告
- 制剂室特种设备检测项目二次询价公告
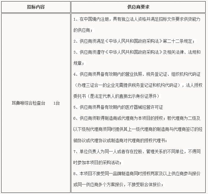
耳鼻喉综合检查台院内采购公告
一、采购人:寿光市中医医院
地 址:寿光市圣城街3353号
二、采购内容及供应商要求 :

三、报名时间:2017.12.16--2017.12.22(上午8:00-11:30,下午14:00-17:00)
四、报名地点:寿光市中医医院办公楼信息科(321室)
五、报名方式:现场报名,报名请携带营业执照、税务登记证、组织机构代码(三证合一的企业无需提供税务登记证和机构给代码证)、医疗器械经营许可证、法人授权委托书(是法人代表人的直接出示身份证原件)原件及加盖企业公章的复印件。
六、获取招标文件时间及方式:报名时现场购买(采购文件费用100元/份)
七、响应文件递交截止时间:2018年01月09日09:00
八、采购会议开始时间:2018年01月09日09:00
九、采购会议地点:寿光市中医医院3楼会议室
十、项目联系人:信息科(招标办)孙主任:18866738776
设备科 王主任:15763012270
寿光市中医医院招标办公室
2017年12月15日
| 附件下载: |