通知公告
- 寿光市中医医院南门口指示牌维修更新项目询价公告
- 关节镜器械采购项目成交公告
- 污水在线检测比对项目成交公告
- 污水在线检测比对项目询价公告
- 胸腔镜器械采购项目成交公告
- 手术器械装载篮筐采购项目成交公告
- 眼科雾化器采购项目成交公告
- 寿光市中医医院关节镜器械采购项目询价公告
- 胸腔镜器械采购项目询价公告
- 手术器械装载篮筐采购项目询价公告
- 眼科雾化器采购项目询价公告
- 制剂室特种设备检测项目成交公告
- 供应室蒸汽灭菌器管道改造项目成交公告
- 检验科及输血科设备资产评估项目四次询价公告
- 检验科及输血科设备资产评估项目废标公告
- 制剂室特种设备检测项目三次询价公告
- 制剂室特种设备检测项目废标公告
- 检验科及输血科设备资产评估项目三次询价公告
- 检验科及输血科设备资产评估项目废标公告
- 制剂室特种设备检测项目二次询价公告
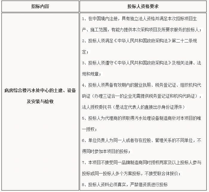
病房综合楼污水处理中心招标报名公告
一、招标人:寿光市中医医院
地 址:寿光市圣城街3353号
二、招标内容及投标人资格要求 :

三、报名时间:2017.06.13--2017.06.20(上午8:00-11:30,下午14:00-17:00 节假日除外)
四、报名地点:寿光市中医医院办公楼信息科(321室)
五、报名方式:现场报名,报名请携带以下资料原件(现场审核后退回)及复印件(加盖企业鲜章)
1、营业执照(副本)、税务登记证、组织机构代码(三证合一的企业无需提供税务登记证和机构给代码证)
2、投标人2014年至今业绩表(业绩表包括项目名称、合同金额、合同签定日期、用户单位名称、地址、联系人、电话等)及合同额≥100万元的合同2份
3、本项目的法人授权委托书(是法人代表人的直接出示身份证)
4、投标人为代理商的提供污水处理设备制造商针对本项目的唯一授权书
注:请投标人将资质材料复印件装订成册,原件核对后退还。投标人提供资料不全、业绩不满足都可能导致资格预审不合格。
六、获取招标文件时间及方式:另行通知
七、投标截止时间:详见招标文件
八、开标时间:见招标文件
九、开标地点:见招标文件
十、报名联系人: 信息科(招标办)孙先生:18866738776
十一、项目咨询联系人:基建科 张先生:15763012273
| 附件下载: |