通知公告
- 寿光市中医医院南门口指示牌维修更新项目询价公告
- 关节镜器械采购项目成交公告
- 污水在线检测比对项目成交公告
- 污水在线检测比对项目询价公告
- 胸腔镜器械采购项目成交公告
- 手术器械装载篮筐采购项目成交公告
- 眼科雾化器采购项目成交公告
- 寿光市中医医院关节镜器械采购项目询价公告
- 胸腔镜器械采购项目询价公告
- 手术器械装载篮筐采购项目询价公告
- 眼科雾化器采购项目询价公告
- 制剂室特种设备检测项目成交公告
- 供应室蒸汽灭菌器管道改造项目成交公告
- 检验科及输血科设备资产评估项目四次询价公告
- 检验科及输血科设备资产评估项目废标公告
- 制剂室特种设备检测项目三次询价公告
- 制剂室特种设备检测项目废标公告
- 检验科及输血科设备资产评估项目三次询价公告
- 检验科及输血科设备资产评估项目废标公告
- 制剂室特种设备检测项目二次询价公告
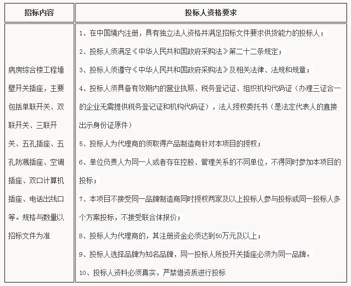
病房综合楼工程开关插座招标公告
一、招标人:寿光市中医医院
地 址:寿光市圣城街3353号
二、招标内容及投标人资格要求 :

三、报名时间:2017.03.30--2017.04.10(上午8:00-11:30,下午14:00-17:00)
四、报名地点:寿光市中医医院办公楼信息科(321室)
五、报名方式:现场报名,报名请携带以下资料复印件(加盖企业鲜章)及原件(现场审核后退回)
1、营业执照(副本)、税务登记证、组织机构代码(三证合一的企业无需提供税务登记证和机构给代码证)
2、生产企业ISO9001质量管理体系认证证书、ISO14001环境管理体系认证证书,产品省级以上质检部门检验报告
3、投标人近二年内工程业绩表及合同2份(业绩表包括项目名称、合同金额、合同签定日期、用户单位名称、地址、联系人、电话等)
4、投标人近二年内良好的经营信誉证明(3A或其他资信证明)
5、本项目的授权书、法人授权委托书(是法人代表人的直接出示身份证原件)
6、投标人为代理商的提供产品制造商针对本项目的授权书
7、投标人认为有必要的其他资料
注:请投标人将资质材料复印件胶装成册,原件核对后退还。投标人提供资料不全、业绩不满足都可能导致资格预审不合格。
六、获取招标文件时间及方式:另行通知
七、投标截止时间:详见招标文件
八、开标时间:见招标文件
九、开标地点:见招标文件
十、项目联系人:信息科(招标办)孙主任:18866738776
基建科 张主任:15763012273
| 附件下载: |