通知公告
- 热敏打印医用腕带询价公告
- 制剂室实验操作台制作、安装询价成交公告
- 制剂室实验操作台制作、安装询价公告
- 破损墙面维修施工询价成交公告
- 司法鉴定所暖气片采购、安装及施工询价成交公告
- 破损墙面维修施工询价公告
- 司法鉴定所暖气片采购、安装及施工三次询价公告
- 司法鉴定所暖气片采购、安装及施工二次询价废标公告
- 院区绿化补栽询价成交公告
- 司法鉴定所暖气片采购、安装及施工二次询价公告
- 司法鉴定所暖气片采购、安装及施工询价废标公告
- 院区绿化补栽询价公告
- 司法鉴定所暖气片采购、安装及施工询价公告
- 医院部分区域一键报警新增及位置变更询价成交公告
- 消防控制室甲级防火防盗门询价成交公告
- 消防控制室甲级防火防盗门三次询价公告
- 消防控制室甲级防火防盗门二次询价废标公告
- 医院部分区域一键报警新增及位置变更二次询价公告
- 医院部分区域一键报警新增及位置变更询价废标公告
- 消防控制室甲级防火防盗门二次询价公告
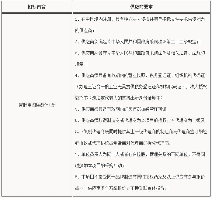
胃肠电图检测仪院内采购公告
一、采购人:寿光市中医医院
地 址:寿光市圣城街3353号
二、采购内容及供应商要求 :

三、报名时间:2017.11.07--2017.11.13(上午8:00-11:30,下午14:00-17:00,节假日除外)
四、报名地点:寿光市中医医院办公楼信息科(321室)
五、报名方式:现场报名,报名请携带营业执照、税务登记证、组织机构代码(三证合一的企业无需提供税务登记证和机构给代码证)、医疗器械经营许可证、法人授权委托书(是法人代表人的直接出示身份证原件)原件及加盖企业公章的复印件。
六、获取招标文件时间及方式:报名时现场购买(采购文件费用100元/份)
七、响应文件递交截止时间:2017年12月05日14:00
八、采购会议开始时间:2017年12月05日14:00
九、采购会议地点:寿光市中医医院3楼会议室
十、项目联系人:信息科(招标办)孙主任:18866738776
设备科 王主任:15763012270
寿光市中医医院招标办公室
2017年11月06日
| 附件下载: |